
发布时间:2026-01-12 09:46
船体水下清洗机械人行业正处于从保守人工功课向智能化、从动化功课转型的环节期间。其手艺焦点、市场驱动及将来挑和已逐步清晰。
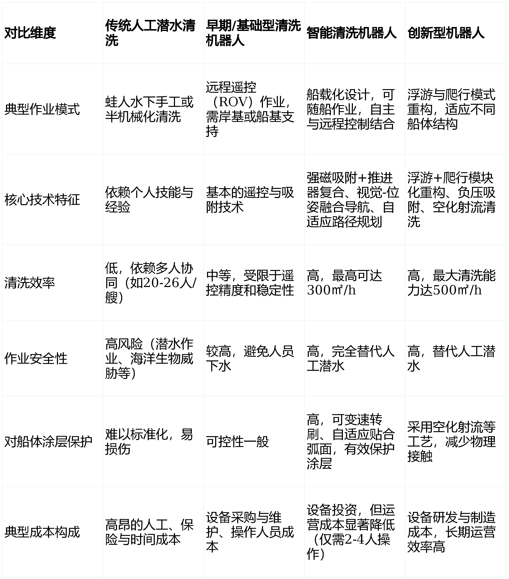
经济性需求火急:船体生物附着会急剧添加燃油耗损(藤壶笼盖不脚一半船体即可使燃油成本上升高达57%)和碳排放。按期清洗能带来间接的节能收益,政策取环保压力:全球航运业正加快向绿色、低碳转型,削减由生物附着带来的额外阻力是主要减排路子。手艺立异取跨界融合:除了表格中的机械人本体手艺,行业也呈现了汽车设想手艺向机械人开辟迁徙、操纵数字孪生加快研发、以及通过人工智能大模子处置复杂水下数据等趋向。1。 智能化取自从化:从“遥控操做”向“自从、决策和功课”演进是明白标的目的。将来的机械人将更像一个完整的水下智能体。4。 使用场景拓展:手艺将从近海船舶清洗,横向拓展至海优势电、养殖网箱、海底管道等多种海洋布局物的检测取范畴。1。 手艺瓶颈:正在混浊水域的视觉识别、极端海况下的不变吸附取活动节制、以及长续航能源系统等方面仍需冲破。2。 成本取市场接管度:前期设备投资较高,需要更清晰地验证全生命周期经济性,以保守船东。3。 尺度取规范缺失:目前行业正在功课流程、结果评估、可能影响规模化成长。前往搜狐,查看更多。